Raghavendra's Homepage
Projects
Publications
Knowledge Base
CV
Raghavendra Nimiwal
Research Assistant at ICTS-TIFR
Follow
India
Email
Github
Google Scholar
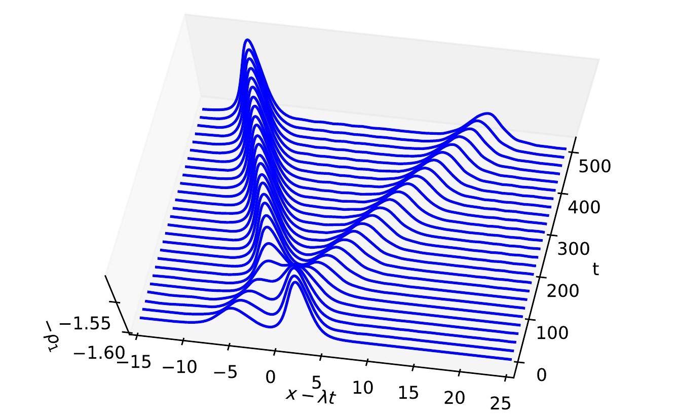
NLS Soliton
Date:
March 01, 2012
NLS Soliton
Chiral reduction of PDE hydrodynamics
Previous
Next